2021年天津河西区幼儿园招生政策及招生简章
- 2021-07-30 20:31:00
- 小学入学信息发布 原创
- 20158
》》》招生对象
凡符合报名条件的年满3周岁(2017年9月1日至2018年8月31日间出生)幼儿均可报名。
》》》报名条件
(一)河西区所属教育部门举办的幼儿园,适龄幼儿报名时须提供河西区居民户口簿、合法固定居所的证明和儿童预防接种证,居民户口簿户主应为幼儿的父母或祖父母、外祖父母。
(二)河西区所属机关事业和部队举办的幼儿园,根据幼儿园实际,适龄幼儿报名时须提供户口簿、合法固定居所的证明和儿童预防接种证。
(三)河西区所属民办幼儿园,根据幼儿园实际,适龄幼儿报名时须提供户口簿、合法固定居所的证明和儿童预防接种证。
》》》报名方式
(一)河西区所属教育部门办幼儿园以及普惠性民办幼儿园采取“网上实名注册报名”的方式,当“网上实名注册报名”人数大于幼儿园计划招生数时采用电脑随机派位。
(二)河西区所属机关企事业和部队办幼儿园需按照其上级管理部门的要求选择适宜的招生方式。
(三)河西区所属非普惠性民办幼儿园根据园所实际情况选择适宜的招生方式。
》》》招生时间
(一)7月3日上午8:00开始,至7月9日下午18:00结束,各幼儿园张贴招生简章,张贴时间为七天,简章注明招生咨询电话。
(二)7月10日至7月12日每天上午9:00开始至下午16:00截止,河西区所属教育部门办和普惠性民办幼儿园,进行“网上实名注册报名”。其他类型幼儿园根据本园实际,确定报名时间。
(三)7月15日实施“网上实名注册报名”的幼儿园,进行现场“电脑随机派位”。派位结果于当日进行查询。具体报名须知,请家长按照各园招生简章上公布的网址访问“2021年河西区幼儿园招生报名平台”,阅读2021年河西区幼儿园招生报名填报须知及参与网上实名注册报名的幼儿园相关信息。
2021年天津市河西区幼儿园名单(公办+民办)
|
序号 |
幼儿园名称 |
地址 |
办园性质 |
电话 |
|
1 |
天津市河西区第一幼儿园 |
天津市河西区宁波道2号 |
教育部门办园 |
022-23255095 |
|
2 |
天津市河西区第一幼儿园(第六田园分园) |
天津市河西区解放南路与谭江道交口第六田园优仕庭院32号 |
教育部门办园 |
022-23255095 |
|
3 |
天津市河西区第一幼儿园(水岸公馆分园) |
天津市河西区梅江南水岸公馆天涛园7号楼 |
教育部门办园 |
022-23255095 |
|
4 |
天津市河西区第二幼儿园 |
天津市河西区宁波道50号 |
教育部门办园 |
022-83833708 |
|
5 |
天津市河西区第二幼儿园(分园) |
天津市河西区梅江环岛西路天湾园2号旁 |
教育部门办园 |
022-83833708 |
|
6 |
天津市河西区第四幼儿园 |
天津市河西区广东路与利民道交口 |
教育部门办园 |
022-28234608 |
|
7 |
天津市河西区第四幼儿园(分园) |
天津市河西区红波里60号 |
教育部门办园 |
022-28234608 |
|
8 |
天津市河西区第五幼儿园 |
天津市河西区马场道崇敬里9号 |
教育部门办园 |
18812558167 |
|
9 |
天津市河西区第六幼儿园 |
天津市河西区土城太湖路4号 |
教育部门办园 |
15522979036 |
|
10 |
天津市河西区第六幼儿园(分园) |
天津市河西区解放南路郁江南里社区内 |
教育部门办园 |
15522979036 |
|
11 |
天津市河西区第七幼儿园 |
天津市河西区苏州道安德里35号 |
教育部门办园 |
022-23250231 |
|
12 |
天津市河西区第八幼儿园大沽路园区 |
天津市河西区利民道景福里28号增1号 |
教育部门办园 |
13102103816 |
|
13 |
天津市河西区第八幼儿园(杭州道分园) |
天津市河西区杭州道10号 |
教育部门办园 |
13102103816 |
|
14 |
天津市河西区第八幼儿园(隆昌路分园) |
河西区隆昌路11号 |
教育部门办园 |
13102103816 |
|
15 |
天津市河西区第十幼儿园 |
天津市河西区微山路微山东里33号 |
教育部门办园 |
13001356061 |
|
16 |
天津市河西区第十一幼儿园 |
天津市河西区小海地榆林路2号 |
教育部门办园 |
022-28349371 |
|
17 |
天津市河西区第十一幼儿园(天山里分园) |
天津市河西区小海地曲江路9号 |
教育部门办园 |
022-28349371 |
|
18 |
天津市河西区第十一幼儿园(梅林路分园) |
天津市河西区小海地梅林路10号 |
教育部门办园 |
022-28349371 |
|
19 |
天津市河西区第十四幼儿园 |
天津市河西区挂甲寺北洋新里25号 |
教育部门办园 |
18622166468 |
|
20 |
天津市河西区第十六幼儿园 |
天津市河西区黑牛城道浔江路16号 |
教育部门办园 |
022-23376615转8002 |
|
21 |
天津市河西区第十六幼儿园(川水园分园) |
河西区九连山路207号 |
教育部门办园 |
022-23376615转8002 |
|
22 |
天津市河西区第十七幼儿园 |
河西区体院北环湖中路1号 |
教育部门办园 |
022-23532534 |
|
23 |
天津市河西区第十八幼儿园 |
天津市河西区体院北环湖中道2号 |
教育部门办园 |
022-23551210 |
|
24 |
天津市河西区第二十一幼儿园 |
河西区洞庭路43号 |
教育部门办园 |
022-88121217 |
|
25 |
天津市河西区第二十一幼儿园(分园) |
河西区东江道11号 |
教育部门办园 |
022-88121217 |
|
26 |
天津市河西区第二十二幼儿园 |
天津市河西区双水道12号 |
教育部门办园 |
022-28341560 |
|
27 |
天津市河西区第二十四幼儿园 |
天津市河西区小海地学苑路10号 |
教育部门办园 |
022-28340477转809 |
|
28 |
天津市河西区第二十四幼儿园(怡林路分园) |
天津市河西区浯水道怡林园南 |
教育部门办园 |
022-28340477转809 |
|
29 |
天津市河西区第二十四幼儿园(四季馨园分园) |
天津市河西区东江道57号 |
教育部门办园 |
022-28340477转809 |
|
30 |
天津市河西区第二十五幼儿园 |
天津市河西区友谊路友谊东里22号 |
教育部门办园 |
15522262525 |
|
31 |
天津市河西区第二十六幼儿园 |
天津市河西区宾水西里49号 |
教育部门办园 |
15522564583 |
|
32 |
天津市河西区第二十六幼儿园(分园) |
天津市河西区体院南富有道18号增1号 |
教育部门办园 |
15522564583 |
|
33 |
天津市河西区第二十七幼儿园 |
天津市河西区体院北环湖东路 |
教育部门办园 |
022-23385207 |
|
34 |
天津市河西区第二十七幼儿园(分园) |
天津市河西区环湖东路51号 |
教育部门办园 |
022-23385207 |
|
35 |
天津市河西区第二十八幼儿园 |
天津市河西区小海地茂名道与学苑路交口处 |
教育部门办园 |
18526105916 |
|
36 |
天津市河西区第二十九幼儿园 |
天津市河西区三水道田林路5号 |
教育部门办园 |
022-28343490 |
|
37 |
天津市河西区第三十三幼儿园 |
天津市河西区黑牛城道可园里40号增1号 |
教育部门办园 |
022-88297816 |
|
38 |
天津市河西区艺林幼儿园 |
天津市河西区江林北支道2号 |
教育部门办园 |
022-28346117 |
|
39 |
天津市河西区德贤幼儿园 |
天津市河西区澧水东道2号 |
教育部门办园 |
17526830366 |
|
40 |
天津市河西区棣棠幼儿园 |
天津市河西区渌水道501号 |
教育部门办园 |
022-28178350 |
|
41 |
天津市河西区锦绣幼儿园 |
天津市河西区沂山路769号 |
教育部门办园 |
022-88363069转8010 |
|
42 |
天津市河西区美棠幼儿园 |
天津市河西区洞庭路西侧东江道栖塘佳苑8号楼 |
教育部门办园 |
022-28211996或022-88453050 |
|
43 |
天津市河西区少年宫幼儿园 |
天津市河西区解放南路357号 |
教育部门办园 |
022-58181991 |
|
44 |
天津市六一保育院 |
天津市河西区气象南里37号 |
机关企事业办园 |
022-23351507 |
|
45 |
天津市河西区曲江幼儿园 |
天津市河西区小海地东江道47号 |
机关企事业办园 |
022-28173518 |
|
46 |
天津市河西保育院 |
天津市河西区利民道恩德东里 |
机关企事业办园 |
022-28305369 |
|
47 |
天津市市直机关幼儿园 |
天津市河西区宾馆路6号 |
机关企事业办园 |
022-83605779 |
|
48 |
中国人民解放军天津警备区第一幼儿园 |
天津市河西区平江道平江北里2号 |
部队办园 |
022-28333329转8011 |
|
49 |
中国人民解放军天津警备区第二幼儿园 |
天津市河西区洞庭路66号 |
部队办园 |
022-28707517 |
|
50 |
天津蓝天幼儿园 |
天津市河西区气象台路46号院 |
部队办园 |
022-84680697 |
|
51 |
天津市河西区金湾雅苑幼儿园 |
天津市河西区陈塘庄街道兴湾道与复兴河交口(琥珀雅苑小区)玉湾西路2号 |
普惠性民办园 |
18622885466 |
|
52 |
天津市河西区金侨壹号幼儿园 |
天津市河西区太湖路与内江道交口西南侧南兴道378号 |
普惠性民办园 |
022-88381378 |
|
53 |
天津市河西区复兴幼儿园 |
天津市河西区黑牛城道与洞庭路交口东南侧五福里配建一 |
普惠性民办园 |
16600384339 |
|
54 |
天津市河西区郁江溪岸幼儿园 |
天津市河西区幕山路与郁江道交口东南侧浩江道202号 |
普惠性民办园 |
022-88364989 |
|
55 |
天津市河西区华英星辰幼儿园 |
天津市河西区大任庄北路瑞江花园梅苑15号楼西侧 |
普惠性民办园 |
022-88241618 |
|
56 |
天津市河西区华夏美天幼儿园 |
天津市河西区九华山路与小珠江道交口 |
普惠性民办园 |
022-88364397 |
|
57 |
天津市河西区华夏阳光幼儿园 |
天津市河西区闽侯路60号增3号 |
普惠性民办园 |
022-83834663 |
|
58 |
天津市河西区京学附属实验幼儿园 |
天津市河西区洞庭路淇水道与梅林路交口锦葵园配建3 |
普惠性民办园 |
022-28388978转810 |
|
59 |
天津市河西区乐智宝幼儿园 |
天津市河西区越秀路街白云路8号 |
普惠性民办园 |
15522010836 |
|
60 |
天津市河西区金子小一一幼儿园 |
天津市河西区黑牛城道尖山路德望里24号 |
普惠性民办园 |
022-23262699或022-23266299 |
|
|
|
|
|
|
|
61 |
天津市河西区启明幼儿园 |
天津市河西区解放南路518号万科水晶城东北角 |
普惠性民办园 |
022-88152667 |
|
62 |
天津市河西区迪蒽捷幼儿园 |
天津市河西区吴家窑大街57号增一号 |
普惠性民办园 |
022-27301028 |
|
63 |
天津华夏未来博雅幼儿园 |
天津市河西区环岛西路天浦园公建2号 |
民办园 |
18622880989 |
|
64 |
天津市河西区育知苑幼儿园有限公司 |
天津市河西区马场道107号 |
民办园 |
022-86333339 |
|
65 |
天津市河西区华夏未来双语幼儿园 |
天津市河西区环湖中路3号 |
民办园 |
022-23371888转8309 |
|
66 |
天津杰夫幼儿园有限公司 |
天津市河西区台儿庄路51号 |
民办园 |
022-23288797 |
|
67 |
天津市河西区心悦励童幼儿园有限公司 |
天津市河西区广东路广顺道2号增4号-6号 |
民办园 |
022-83283599或022-83283559 |
|
68 |
天津市河西区华兰国际幼稚园 |
天津市河西区环岛东路7号 |
民办园 |
022-58107777 |
|
69 |
天津河西区古德堡幼儿园有限公司 |
天津河西区铂津湾北苑海河大观配建13-5 |
民办园 |
022-28302777 |
|
70 |
天津市河西区苏格哈特幼儿园有限公司 |
天津市河西区白云山路与都江道交口都江道东走80米 |
民办园 |
022-25285555 |
|
71 |
天津杰远幼儿园有限公司 |
天津市河西区梅江南环岛东路38号2栋东侧办公楼 |
民办园 |
022-60533533 |
|
72 |
天津市河西区爱贝尔幼儿园有限公司 |
天津市河西区郁江道69号南侧 |
民办园 |
17622994048 |
|
73 |
天津市河西区竹蜻蜓幼儿园有限公司 |
天津市河西区都江道5号 |
民办园 |
15620959511 |
|
74 |
天津市河西区欣爱婴幼儿园有限公司 |
天津市河西区台儿庄路与古海道交口 |
民办园 |
022-88255567 |
|
75 |
天津市河西区宝贝计划七彩童年幼儿园 |
天津市河西区陵水道26号 |
民办园 |
15620897173 |
|
76 |
天津市河西区宝贝计划乐童幼儿园 |
天津市河西区平江道农林小院 |
民办园 |
18202576531 |
|
77 |
天津市河西区绿岛幼儿园 |
天津市河西区宁波道7号 |
民办园 |
18602297478 |
|
78 |
天津市河西区快乐岛幼儿园 |
天津市河西区灰堆村南艺林路16号 |
民办园 |
13820625259 |
|
79 |
天津市兰园保育院 |
天津市河西区宾水北里36 |
民办园 |
022-23359171 |
|
80 |
天津市河西区枫叶燕园幼儿园有限公司 |
天津市河西区紫金山路33号 |
民办园 |
13032225859 |
德贤幼儿园招生简章
第八幼儿园招生简章
第二十六幼儿园招生简章

第十六幼儿园招生简章

第四幼儿园招生简章
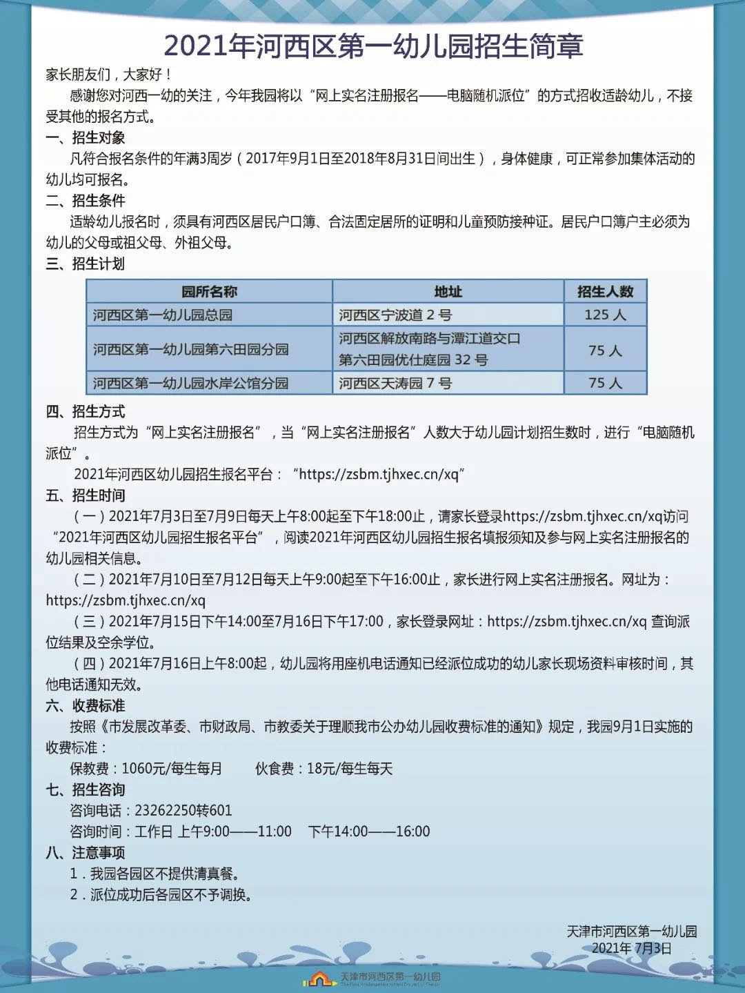
第一幼儿园招生简章
复兴幼儿园招生简章
金侨壹号幼儿园招生简章
锦绣幼儿园招生简章
美棠幼儿园招生简章
河西区第二十五幼儿园
河西区第七幼儿园
河西区第五幼儿园
河西区第十八幼儿园
关注智慧山微信公众号(zhihuishan2013)后,在公众号里回复以下关键字,即可得到相应资源!
公开课、作文、复习、试卷、知识点、活动、拼音、字母、钟表、看图写话、故事、双语故事、成语、常识、APP、语文、数学、英语、百家姓、三字经、唐诗三百首、自助查询、超级口算
- 儿童故事
- 教育资源
- 小学语文
- 小学英语
- 小学数学
- 资源下载
- 专家讲座
- 智慧山微课
- 少儿英语
- 专项复习
- 各科教材
- 课外读物
- 育儿博客
- 书籍推荐
- 胎教音乐
- 经典儿歌
- Scratch编程
- 一年级新生
- 饮食健康
- 学龄前
- 儿童电影
- 成长故事
- 学习宝典
- 幼小衔接
- 古诗文
- 影视动画
- 科学小实验
- 精选课程
- 书法比赛专用
- 首页课程介绍
- 小学指南
- 智慧山活动
- 说明
- 家庭教育
- 晒饭—一早一晚
- 儿童编程
- 编程网站
- 智慧山图书馆
- 小升初
- 英语学习
- 智慧家庭教育